Sentiment Analysis & Stock Market: Decoding Financial News
Sentiment Analysis of Financial News and Its Impact on the Stock Market
Hey everyone! Ever wondered how the constant stream of financial news actually affects the stock market? Well, it’s a fascinating dance, and today, we’re diving deep into the world of sentiment analysis and how it plays a HUGE role in understanding this relationship. We will explore how analyzing the tone and emotions within financial news can give us some pretty insightful clues about where the market might be heading. This knowledge can then be leveraged to make smarter investment decisions and even build some slick trading strategies . It’s all about decoding financial news ! I’m really excited to share with you what I’ve learned about this topic. This is an overview of how computers can read between the lines of financial news to gain insights into the movement of the stock market.
Table of Contents
- The Basics of Sentiment Analysis in Finance
- How Financial News Impacts the Stock Market
- The Role of Sentiment Analysis in Investment Decisions
- Tools and Techniques for Sentiment Analysis
- The Impact of Algorithmic Trading
- Limitations and Challenges of Sentiment Analysis
- Future Trends in Sentiment Analysis
- Conclusion
The Basics of Sentiment Analysis in Finance
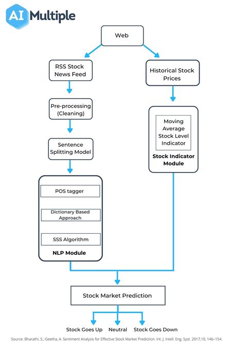
Okay, let’s start with the basics. What exactly is sentiment analysis ? Simply put, it’s a way of using natural language processing (NLP) and machine learning to figure out the emotional tone behind a piece of text. Think of it like teaching a computer to read between the lines, much like a human would. In the context of finance, sentiment analysis focuses on understanding the attitude or opinion expressed in news articles, social media posts, and other financial content. This can range from super positive vibes (bullish) to super negative vibes (bearish), or somewhere in between (neutral). The aim is to gauge the overall sentiment towards a specific company, sector, or even the entire market. This information can then be used to predict future market volatility and make more informed investment choices. Understanding sentiment involves a multi-step process, starting with data collection – gathering the news articles, social media feeds, and financial reports that will serve as the input for analysis. Then comes the natural language processing step. This is where the text is preprocessed – cleaning and preparing it for analysis. Techniques such as tokenization (breaking down text into individual words), stop word removal (eliminating common words like “the” and “a”), and stemming/lemmatization (reducing words to their root form) are employed to simplify the data. Finally, the processed text is fed into machine learning models that have been trained to identify the sentiment.
Sentiment analysis models use various techniques, including lexicon-based approaches (relying on pre-defined dictionaries of words and their associated sentiment scores) and machine learning models (trained on large datasets of text that are labeled with sentiment scores). Lexicon-based approaches are the most fundamental, utilizing dictionaries that assign positive, negative, or neutral scores to individual words. Machine learning models, such as those based on neural networks, can learn complex patterns and relationships within the text, allowing for more nuanced sentiment analysis. Once the sentiment is determined, it is quantified, often through sentiment scores. These scores are typically numerical values that represent the degree of positivity or negativity of the text. For example, a sentiment score of +1 might indicate strong positivity, -1 would indicate strong negativity, and 0 would indicate neutrality. These scores are then aggregated to derive an overall sentiment for the financial news article or a specific asset. Overall, sentiment analysis is an incredibly important tool, because it provides insights into market behavior by quantifying the attitudes of investors and the tone of financial discourse.
How Financial News Impacts the Stock Market
Alright, let’s get down to the juicy part – how does financial news actually move the market? Financial news acts as a catalyst for investment decisions . It helps shape investor perceptions and expectations. Positive news, such as strong earnings reports, new product launches, or favorable economic data, tends to boost investor confidence, leading to increased buying activity and, subsequently, rising stock prices. On the flip side, negative news, like disappointing earnings, product recalls, or economic downturns, can trigger fear and uncertainty, causing investors to sell their shares, resulting in a decline in stock prices. The degree to which news affects the market depends on various factors, including the credibility of the source, the significance of the information, and the current market conditions. Unexpected announcements and surprising data can create stronger reactions in the market. Market volatility is often a direct result of these rapid shifts in sentiment. News can also influence the trading strategies of both individual and institutional investors. For example, an investor might use a sentiment analysis tool to identify positive news about a company and decide to buy its stock, anticipating that the positive sentiment will drive up the price. Conversely, the investor might sell a stock if they detect negative sentiment in the news, to avoid potential losses. Institutional investors, such as hedge funds and algorithmic trading firms, often use automated systems that incorporate sentiment analysis into their trading models. These algorithms can quickly analyze vast amounts of financial news and execute trades based on the detected sentiment, further amplifying the impact of the news on the market.
Market volatility itself is a significant effect of financial news. The rapid dissemination of news through various channels (news agencies, social media, and financial websites) can amplify market reactions. Positive news can trigger a buying frenzy, while negative news can lead to panic selling. The degree of the impact also depends on the type of news. For example, economic data releases, such as unemployment figures, inflation rates, and GDP growth, can cause significant volatility, as they provide critical insights into the health of the economy. Earnings reports from major companies can also trigger large price swings, particularly if the results deviate significantly from analysts’ expectations. It’s also important to note that the impact of news can be influenced by prevailing market sentiment. In a bullish market, positive news tends to reinforce the existing upward trend, while in a bearish market, negative news can trigger further declines. This interplay between news and market sentiment creates a feedback loop, with news influencing investor behavior, which, in turn, affects market prices, and thus reinforces or reverses the prevailing sentiment.
The Role of Sentiment Analysis in Investment Decisions
So, where does sentiment analysis fit into all of this? Well, it’s a super valuable tool for making smarter investment decisions . By analyzing the sentiment expressed in financial news, investors can gain a better understanding of market trends and the potential impact of specific events. This can help them to identify investment opportunities and manage risks more effectively. For example, if sentiment analysis reveals that there’s a lot of positive buzz surrounding a particular company, an investor might consider investing in its stock, anticipating that the positive sentiment will lead to higher prices. Conversely, if sentiment analysis detects growing negativity, the investor might choose to avoid the stock or even sell it. Sentiment analysis can be used to make both short-term and long-term investment decisions . For short-term trading strategies , it can help investors capitalize on short-term market movements triggered by news events. For long-term investment decisions , sentiment analysis can provide insights into the underlying trends and the overall market outlook. This allows investors to make more informed choices about which assets to hold over the long term. This is something that has really helped me. The ability to identify potential risks is a huge advantage of sentiment analysis as well. By analyzing the sentiment surrounding an investment , investors can identify potential risks. For example, if sentiment analysis detects a sudden increase in negative sentiment towards a company, it could be a sign of underlying problems, such as a decline in product quality or emerging scandals. Investors can then adjust their portfolios to mitigate potential losses. This is a game-changer when it comes to making sure you’re protecting yourself.
When we talk about the practical application of sentiment analysis in investment decisions , there are several ways it can be used. First, sentiment scores can be integrated into investment models to improve the accuracy of predictions. For example, investors can incorporate sentiment analysis to the existing algorithmic trading models, allowing the models to react faster to market changes. Another practical application is risk management. Sentiment analysis can provide early warning signals of potential risks. For instance, a sudden shift in the sentiment around a company or industry can be an indicator of upcoming challenges. In addition, sentiment analysis can inform portfolio diversification strategies. By understanding the sentiment towards different assets and sectors, investors can build more diversified portfolios that are better insulated from market fluctuations. It can also be used to validate investment hypotheses. By analyzing the sentiment to support or refute the views of analysts, investors can make better investment decisions . This is a great way to confirm your decision-making abilities and help you become a better investor.
Tools and Techniques for Sentiment Analysis
Alright, let’s dig into some of the tools and techniques you can use to actually do sentiment analysis . There’s a wide range of options available, from free open-source software to paid, sophisticated platforms. Natural language processing libraries are essential for any sentiment analysis project. They provide the core functionality for cleaning, processing, and analyzing text data. Some popular libraries include NLTK (Natural Language Toolkit) and spaCy in Python. These libraries offer a variety of features, such as tokenization, part-of-speech tagging, and sentiment scoring. Another option is machine learning models. These models are the heart of sentiment analysis . You can use pre-trained models or develop your own, based on your specific needs. Pre-trained models are readily available from platforms such as Hugging Face and offer a quick way to get started. You can also build your models using libraries like TensorFlow or PyTorch. Data collection platforms are essential for gathering the financial news and data required for sentiment analysis . You can find news articles from major news outlets (Reuters, Bloomberg, and the Wall Street Journal) or social media feeds. Data providers often offer APIs (Application Programming Interfaces) to stream real-time data. Specialized sentiment analysis platforms are designed specifically for financial sentiment analysis . These platforms often combine natural language processing capabilities, machine learning models, and data aggregation features. They offer user-friendly interfaces for analyzing market sentiment and identifying investment opportunities. These are typically paid services, but they can save you time and provide more sophisticated analysis. Some of the well-known ones are RavenPack and Refinitiv. When choosing the right tools, consider the complexity of your project, your technical skills, and your budget. If you’re a beginner, starting with open-source tools and pre-trained models is a great way to learn. As you gain experience, you can explore more advanced techniques and specialized platforms.
The Impact of Algorithmic Trading
I just want to mention the influence of algorithmic trading on all of this. Algorithmic trading , or algo-trading, is the use of computer programs to automatically execute trades based on pre-defined instructions. These algorithms can quickly analyze large amounts of data, including financial news and sentiment analysis results, and make trading decisions in fractions of a second. This has had a huge impact on the market. Algorithmic trading can significantly amplify the impact of financial news on the market. Algorithms can quickly react to news events and execute trades, thus increasing market volatility. For example, if a news article with negative sentiment is published, an algo-trading system might immediately trigger sell orders, driving the price down. The speed and efficiency of algorithmic trading can also create new opportunities for investors. Algorithms can identify and exploit subtle market inefficiencies, such as differences in prices between different exchanges or discrepancies between current prices and historical data. Algorithmic trading is increasingly used by institutional investors, such as hedge funds and investment banks. These firms deploy sophisticated algorithms that analyze vast amounts of data, including sentiment analysis , to gain a competitive edge in the market. The integration of sentiment analysis into algorithmic trading has become a powerful tool. It allows algorithms to better understand market sentiment and incorporate that information into their trading decisions. This, in turn, can improve the efficiency and profitability of trading strategies. However, the rise of algorithmic trading also poses some risks. The speed and complexity of these systems can sometimes lead to flash crashes, where prices rapidly decline and then quickly recover. This is also something to be aware of. Also, excessive reliance on algorithmic trading can reduce market transparency, making it difficult for individual investors to understand how and why trades are being executed. Understanding the impact of algo-trading is essential for anyone interested in sentiment analysis and its impact on the stock market.
Limitations and Challenges of Sentiment Analysis
Now, let’s talk about the challenges. While sentiment analysis is a powerful tool, it’s not perfect. There are several limitations and challenges you need to be aware of. One of the biggest challenges is the complexity of human language. Sarcasm, irony, and contextual nuances can be difficult for algorithms to understand. The same words can have different meanings in different contexts, which can lead to inaccurate sentiment scores. Another challenge is the bias in data. Sentiment analysis models are trained on datasets that may contain biases, such as gender, race, or political affiliation. This can lead to skewed results. This is something that you need to be very aware of. In addition, there is a risk of noise and misinformation. Social media and online news are filled with misinformation and fake news, which can mislead sentiment analysis models. Models can also struggle with complex financial terminology. Financial news articles often use technical jargon that requires specialized knowledge to interpret accurately. You can also run into the challenge of rapidly evolving market dynamics. The market is constantly changing, and what might be considered positive sentiment today might be neutral or negative tomorrow. You can address some of these challenges by using advanced techniques, such as incorporating context, using more diverse datasets, and continuously monitoring model performance. It is important to remember that sentiment analysis is just one tool in the investment arsenal and should not be used in isolation. The human element is still very important in making investment decisions .
Future Trends in Sentiment Analysis
So, what does the future hold for sentiment analysis in finance? Well, here are a few trends to watch out for. We are seeing more and more sophisticated machine learning models. Advances in deep learning and natural language processing are leading to more accurate and nuanced sentiment analysis models. These models are able to understand complex financial terminology, sarcasm, and other subtle aspects of human language. There’s also a growing use of real-time sentiment analysis. The ability to analyze financial news and social media in real-time is becoming increasingly important. Real-time sentiment analysis can help investors to react quickly to market changes and identify investment opportunities. The integration of alternative data sources is another trend. Investors are now using data sources such as social media sentiment, consumer reviews, and satellite imagery to gain insights into market trends and investment opportunities. We are also witnessing the growth of explainable AI. Explainable AI (XAI) is designed to make the decision-making process of machine learning models more transparent. This can help investors understand why a model has made a particular prediction. Finally, there is a growing focus on ethical considerations. As sentiment analysis becomes more prevalent, there is a growing focus on the ethical implications of using it. Investors need to be aware of the potential for bias and misinformation and use sentiment analysis responsibly.
Conclusion
To wrap things up, sentiment analysis is a powerful tool that can provide valuable insights into the stock market. By understanding the emotional tone of financial news, investors can make better investment decisions , manage risks more effectively, and potentially improve their trading strategies . However, it’s crucial to be aware of the limitations of sentiment analysis and to use it in conjunction with other sources of information and analysis. As technology continues to evolve, we can expect sentiment analysis to become even more sophisticated and integrated into the world of finance. I hope this helps you guys!