Kubota 900: Ultimate Guide To Repair, Maintenance & Problems

S.Skip 3 views
Kubota 900: Ultimate Guide To Repair, Maintenance & Problems

Kubota 900: Your Comprehensive Guide to Repair, Maintenance, and Troubleshooting

Hey there, fellow tractor enthusiasts! Today, we’re diving deep into the world of the Kubota 900 , a machine that’s earned its stripes in the agricultural world. This guide is your ultimate resource, covering everything from routine maintenance and common problems to in-depth troubleshooting and the all-important cost analysis. Whether you’re a seasoned farmer or a weekend warrior, understanding your Kubota 900 is key to keeping it running smoothly and efficiently. So, buckle up, grab your tools (metaphorically, for now!), and let’s get started. We’ll explore the ins and outs of this workhorse, ensuring you’re well-equipped to handle whatever comes your way.

Unveiling the Kubota 900: A Brief Overview

The Kubota 900 series, known for its reliability and versatility, has been a staple in fields and construction sites alike. These tractors are designed to tackle a wide range of tasks, from plowing and tilling to hauling and landscaping. They often feature robust engines, durable construction, and user-friendly controls. Understanding the core components of the Kubota 900 is the first step towards effective maintenance and repair. These tractors generally include a powerful diesel engine, a reliable transmission system, and a sturdy chassis built to withstand tough conditions. Familiarizing yourself with these key elements lays the groundwork for tackling any issues that may arise. They are built for longevity. Regular maintenance, as we’ll discuss later, is the key to preserving the Kubota 900’s performance and extending its lifespan. We are going to explore all about these tractors, guys.

Now, before we jump into the juicy stuff, let’s talk about why this guide is important. Knowing how to maintain and repair your Kubota 900 can save you a ton of money. Not only that, but it also gives you a deeper connection with your equipment. You’ll gain a better understanding of how it works, what to look out for, and how to prevent costly breakdowns. This knowledge empowers you to take control of your tractor’s well-being and ensures it’s always ready to get the job done. Plus, there’s a certain satisfaction that comes with fixing things yourself, right? Throughout this guide, we’ll provide practical tips, step-by-step instructions, and valuable insights to help you become a Kubota 900 expert. Whether you’re dealing with a minor glitch or a more complex issue, we’ve got you covered. So, let’s get down to business.

Routine Maintenance: Keeping Your Kubota 900 in Tip-Top Shape

Regular maintenance is the cornerstone of keeping your Kubota 900 running smoothly and preventing major problems down the road. Think of it like taking care of your own health – consistent effort pays off big time. This section will cover the essential maintenance tasks you should perform regularly to ensure your tractor’s longevity and peak performance. We’re talking about the good stuff, the things that keep your Kubota humming. From oil changes to filter replacements, let’s dive in!

Oil Changes and Filter Replacements

Let’s start with the basics: oil changes and filter replacements . This is one of the most critical maintenance tasks you can perform, and it’s also one of the easiest. The frequency of oil changes depends on how you use your Kubota 900. Generally, you should change the oil and filter every 100-200 hours of operation, or at least once a year. Be sure to consult your owner’s manual for specific recommendations. Using the right type of oil is crucial. Kubota recommends using high-quality diesel engine oil that meets the specifications outlined in your manual. When changing the oil, make sure the engine is warm, but not hot. This allows the oil to flow more freely. Remove the drain plug, let the old oil drain completely, and then replace the plug. Next, remove the old oil filter and install a new one, ensuring it’s properly tightened. Finally, refill the engine with the correct amount of new oil, checking the dipstick to ensure the oil level is correct. Don’t forget to replace the oil filter too! This seems basic, but it’s important.

Air Filter and Fuel Filter Maintenance

Next up, we have air and fuel filters. The air filter prevents dirt and debris from entering the engine, while the fuel filter ensures clean fuel reaches the engine. Both are essential for optimal engine performance and longevity. Check the air filter regularly, especially if you’re working in dusty conditions. Clean the air filter if it’s a dry-type filter, or replace it if it’s a paper element filter. Be sure to follow the manufacturer’s instructions for cleaning or replacing your air filter. As for the fuel filter, replace it according to the schedule in your owner’s manual. Clogged fuel filters can restrict fuel flow, leading to poor engine performance and potential damage. We are going to make your Kubota 900 purr like a kitten. Remember, clean filters are happy engines.

Coolant System Checks

The coolant system is vital for preventing your engine from overheating. Regularly check the coolant level in the radiator and the coolant reservoir. If the coolant level is low, add a 50 50 mixture of coolant and distilled water, or as specified in your owner’s manual. Inspect the radiator for leaks or damage. Check the coolant hoses for cracks or deterioration. Replace any damaged hoses promptly. Also, inspect the radiator cap for any signs of wear or damage. Make sure the radiator cap seals properly to maintain the correct pressure in the cooling system. Keeping your coolant system in good shape helps prevent overheating, which can cause serious engine damage. You don’t want your Kubota 900 to get a heatstroke!

Lubrication and Grease Points

Proper lubrication is essential for reducing friction and wear on moving parts. Refer to your owner’s manual for a diagram of all the grease points on your Kubota 900. These points typically include the front axle, steering components, and other moving parts. Use a grease gun to apply the appropriate type of grease to each point regularly. The frequency of lubrication depends on how often you use your tractor. It’s generally a good idea to lubricate the grease points every 50-100 hours of operation, or more frequently if you’re working in wet or muddy conditions. Don’t forget, well-lubricated parts last longer.

Tire Pressure and Inspection

Maintaining the correct tire pressure is crucial for optimal performance, fuel efficiency, and tire longevity. Check the tire pressure regularly using a tire pressure gauge and inflate the tires to the pressure specified in your owner’s manual. Inspect your tires for cuts, cracks, or uneven wear. Replace any damaged tires promptly. Also, check the wheel nuts for proper tightness. Loose wheel nuts can be dangerous. Proper tire maintenance ensures that your Kubota 900 provides good traction, stability, and a smooth ride. Make sure your Kubota 900 has the right shoes!

Common Problems and Troubleshooting Your Kubota 900

Even with the best maintenance practices, problems can still arise . This section will cover some of the most common issues you might encounter with your Kubota 900 and how to troubleshoot them. Don’t worry; we will get you through it.

Starting Problems

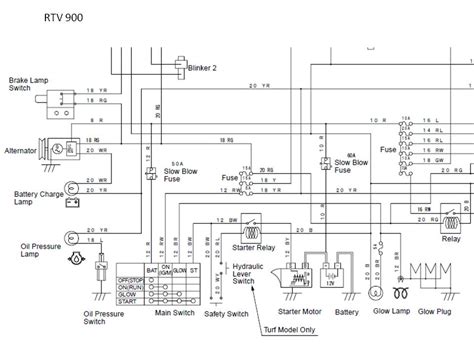
Let’s start with starting issues. If your Kubota 900 won’t start, there are a few things to check. First, make sure the battery is fully charged and the terminals are clean and free of corrosion. Check the fuel level and ensure the fuel shut-off valve is open. Inspect the fuel filter for clogs. Air in the fuel system can also prevent the engine from starting. If the engine cranks but doesn’t start, it could be a fuel delivery problem or a glow plug issue (especially in cold weather). Use a multimeter to check the voltage at the glow plugs. If the glow plugs are faulty, they may need to be replaced. Check the safety switches, such as the neutral safety switch and the PTO safety switch. These switches prevent the tractor from starting if it’s not in the correct position. If the engine doesn’t crank at all, there might be a problem with the starter motor or the solenoid. Test the starter motor by applying voltage directly to it. If the starter motor runs, the solenoid may be faulty. If the engine still won’t start after checking these items, it may be time to consult a professional mechanic. It’s time to become a detective and solve the case of the missing start-up.

Engine Performance Issues

Engine performance problems can manifest in several ways, such as a loss of power, rough running, or excessive smoke. If your Kubota 900 is losing power, check the air filter for clogs and the fuel filter for restrictions. Clogged filters can starve the engine of air and fuel, causing it to run poorly. Inspect the fuel injectors for proper operation. Injectors that are clogged or malfunctioning can lead to poor fuel atomization and reduced engine performance. Check the compression in each cylinder using a compression tester. Low compression can indicate worn piston rings, valves, or cylinder head issues. Check the exhaust system for restrictions, such as a clogged muffler. A restricted exhaust system can reduce engine power. Examine the fuel pump for proper fuel delivery. A faulty fuel pump may not supply enough fuel to the engine. Black smoke often indicates too much fuel. White smoke can indicate coolant leaking into the combustion chamber. Blue smoke generally suggests burning oil. If you notice any of these signs, dig into the issue further.

Transmission Problems

Transmission problems can range from slipping gears to complete failure. If the transmission is slipping, check the transmission fluid level and condition. Low fluid levels or contaminated fluid can cause the transmission to slip. Check the transmission linkage for proper adjustment. Improperly adjusted linkage can prevent the transmission from shifting smoothly. Inspect the clutch for wear and tear. A worn clutch may not fully engage or disengage, leading to slipping. If the transmission has difficulty shifting gears, it could be a problem with the shift linkage, the clutch, or internal transmission components. Unusual noises from the transmission, such as grinding or clunking, may indicate internal damage. If you suspect internal damage, take your Kubota 900 to a qualified mechanic for diagnosis and repair. Ignoring transmission problems can lead to more serious damage and costly repairs. Take care of it, and it will take care of you.

Hydraulic System Issues

Problems with the hydraulic system can affect the operation of various attachments and implements. If the hydraulic system is not working, check the hydraulic fluid level and condition. Low fluid levels or contaminated fluid can affect the system’s performance. Inspect the hydraulic pump for proper operation. A faulty pump may not generate enough pressure to operate the hydraulic cylinders. Check the hydraulic hoses and fittings for leaks. Leaks can cause a loss of pressure and affect the system’s performance. Check the hydraulic cylinders for leaks or damage. Leaking cylinders can cause a loss of hydraulic fluid and reduce the system’s effectiveness. Inspect the control valves for proper operation. Malfunctioning control valves can prevent the hydraulic cylinders from operating correctly. If you’re dealing with hydraulic problems, you might need to consult a mechanic. This is no easy feat.

Kubota 900: Cost Analysis and Repair Considerations

Understanding the costs associated with repairs and maintenance is essential for budgeting and planning. This section provides insights into the typical costs you can expect when owning a Kubota 900 . We’ll also discuss whether DIY repairs or professional assistance is the better approach.

DIY vs. Professional Repairs

When it comes to repairing your Kubota 900, you have two main options: DIY repairs or professional assistance. DIY repairs can save you money on labor costs. It’s also an excellent way to learn more about your tractor. However, DIY repairs require the right tools, knowledge, and experience. If you’re not comfortable working on your own, or if the repair is beyond your skill level, it’s best to seek professional help. Professional mechanics have the expertise and the tools to diagnose and repair complex issues quickly and efficiently. Consider the complexity of the repair, the tools required, and your own skill level before deciding whether to attempt a DIY repair. Some repairs are best left to the pros.

Cost of Parts and Labor

The cost of parts for your Kubota 900 can vary depending on the type of part, the manufacturer, and the supplier. Genuine Kubota parts are generally more expensive than aftermarket parts. However, they are often of higher quality and may offer better performance and durability. Labor costs for repairs can also vary depending on the complexity of the repair and the hourly rate of the mechanic. Simple repairs, such as oil changes or filter replacements, may cost a few dollars for parts and some time. More complex repairs, such as engine overhauls or transmission rebuilds, can cost hundreds or even thousands of dollars. Get multiple quotes from different mechanics before having any major repairs done. Doing your homework will save you money.

Preventative Maintenance: The Best Investment

Preventative maintenance is always the best investment. By performing regular maintenance tasks, such as oil changes, filter replacements, and lubrication, you can prevent many of the common problems that can lead to costly repairs. Preventative maintenance can extend the lifespan of your Kubota 900 and ensure it operates efficiently for years to come. In the long run, preventative maintenance will save you money and headaches. Regular maintenance is like insurance for your tractor. It’s better to invest in prevention than to pay for a cure.

Troubleshooting Tips: Quick Fixes and Solutions

Here are some quick troubleshooting tips to help you resolve common issues with your Kubota 900 : These are some little tricks that can save you time and headaches!

Starting Problems

  • No Crank: Check the battery connections and the starter motor. Make sure the safety switches are engaged. Try a jump start to eliminate the battery. Ensure the tractor is in neutral.
  • Cranking but Not Starting: Check the fuel level, fuel shut-off valve, and fuel filter. Bleed the air from the fuel system. Examine the glow plugs (if applicable).

Engine Performance

  • Loss of Power: Check the air and fuel filters. Inspect for any exhaust restrictions and check fuel injector.
  • Rough Running: Check the fuel filters, and spark plugs. Check fuel injectors, and compression.

Other Issues

  • Leaks: Identify the source of the leak and tighten connections or replace parts as needed. Check fluid levels and identify the location.
  • Hydraulic Problems: Check the fluid level, the pump, and the hydraulic hoses. Inspect the cylinders and control valves.

Conclusion: Keeping Your Kubota 900 Rolling

There you have it, folks! This guide is your all-in-one resource for keeping your Kubota 900 running strong. By understanding the components, following routine maintenance schedules, and knowing how to troubleshoot common problems, you can ensure your tractor provides reliable service for years to come. Remember, consistent maintenance and a proactive approach are key. Embrace the knowledge you’ve gained, and don’t be afraid to get your hands dirty. Your Kubota 900 is a valuable investment, so treat it with the care it deserves. Armed with this knowledge, you are now well-equipped to tackle any challenge that comes your way. Get out there, put that Kubota 900 to work, and enjoy the satisfaction of a job well done!