KTM AG: A Deep Dive Into Pierer Mobility Group

S.Skip 36 views
KTM AG: A Deep Dive Into Pierer Mobility Group

KTM AG: A Deep Dive into Pierer Mobility Group

Hey everyone! Today, we’re going to dive deep into the world of KTM AG , a name that practically screams performance and adrenaline, especially if you’re into motorcycles. But here’s a little secret for some of you: KTM AG isn’t just a standalone brand; it’s a crucial part of a much larger entity, the Pierer Mobility Group . Understanding this connection is key to grasping the full scope and ambition of this powerhouse in the two-wheeler industry. So, buckle up, guys, because we’re about to explore what makes KTM AG tick and how it fits into the grand strategy of Pierer Mobility Group. It’s more than just bikes; it’s about a vision, innovation, and a relentless pursuit of two-wheeled excellence.

The KTM Identity: More Than Just Orange

When you think of KTM AG , what comes to mind? For most of us, it’s that iconic orange color, the aggressive styling, and the reputation for building some seriously capable off-road and street-legal machines. Founded way back in 1934 by engineer Hans Trunkenpolz in Mattighofen, Austria, KTM has built a legacy on innovation and a deep understanding of what riders truly want. Initially, it started as a metalworking shop, but by the 1950s, they were already producing their first motorcycles. This journey from a humble workshop to a global brand is a testament to their enduring spirit. The company’s motto, “Ready to Race,” isn’t just a marketing slogan; it’s embedded in their DNA. Every bike that rolls off the production line, whether it’s a nimble dirt bike tearing up a motocross track or a powerful streetfighter slicing through city streets, is designed with performance and rider engagement at its core. They’ve consistently pushed boundaries, pioneering technologies and developing models that set benchmarks in their respective categories. Think about their dominance in off-road racing – Dakar Rally, Motocross World Championships – these aren’t flukes; they are the direct result of decades of rigorous development and a commitment to competition. And it’s not just about the dirt; KTM has made massive strides in the street bike segment too, with their Duke and RC series gaining serious traction among enthusiasts worldwide. The engineering prowess is undeniable, focusing on lightweight designs, powerful engines, and rider-centric ergonomics. So, when we talk about KTM AG, we’re talking about a brand that has cultivated a fierce loyalty among its riders, a brand synonymous with passion, performance, and an unyielding desire to excel. It’s this distinct identity that forms the bedrock of the larger group it belongs to.

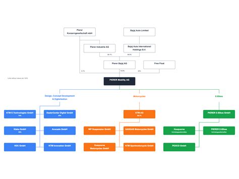
Pierer Mobility Group: The Bigger Picture

Now, let’s zoom out and talk about the Pierer Mobility Group . This is where KTM AG finds its strategic home. Headquartered in Austria, Pierer Mobility Group is a leading European manufacturer of “powered two-wheelers” – that’s a fancy way of saying motorcycles and scooters. It’s not just KTM; the group is also the parent company of other significant brands, most notably Husqvarna Motorcycles and GASGAS . This multi-brand strategy is super smart, allowing the group to cater to a wider range of customers, from hardcore off-road riders and track day enthusiasts to everyday commuters looking for stylish and efficient urban mobility. By integrating these distinct brands under one umbrella, Pierer Mobility Group can leverage shared resources, R&D, and manufacturing capabilities. This synergy allows for economies of scale, driving down costs and accelerating product development. Imagine the collective brainpower and engineering talent working together – it’s a recipe for innovation! The group’s vision extends beyond just selling bikes; it’s about building a comprehensive mobility ecosystem. They are actively investing in future technologies, including electrification and sustainable mobility solutions. This forward-thinking approach ensures they remain at the forefront of the industry, adapting to changing market demands and environmental regulations. Owning brands like Husqvarna, with its rich heritage in premium motorcycles, and GASGAS, known for its vibrant and accessible off-road machines, gives Pierer Mobility Group a formidable presence across various market segments. This diversification not only strengthens their market position but also provides a robust platform for growth. So, when you see a KTM, remember it’s part of this ambitious and integrated mobility powerhouse. It’s a smart move that positions them for continued success in the dynamic world of two-wheeled transportation.

The Strategic Synergy: How KTM Powers Pierer Mobility Group

So, how does KTM AG specifically contribute to the success of the Pierer Mobility Group ? It’s a fantastic example of how individual brand strength can amplify a group’s overall market power. KTM, with its strong brand recognition and established global sales network, acts as a major revenue driver for the group. Its “Ready to Race” philosophy and consistent success in motorsports translate directly into desirability and sales for its road-going models. Think about the trickle-down effect from Dakar victories or MotoGP success – it builds immense brand equity that benefits the entire Pierer Mobility Group. Furthermore, KTM’s expertise in engineering, particularly in areas like chassis design, engine technology (especially their reliable V-twin engines), and innovative features, becomes a shared asset. This knowledge base can be leveraged across other brands within the group, leading to faster development cycles and improved product quality for everyone. For instance, advancements made in KTM’s WP suspension components, a leader in suspension technology, often find their way into other group brands, enhancing their performance and appeal. The group also benefits from KTM’s established manufacturing facilities and supply chain management. By consolidating production and procurement where possible, Pierer Mobility Group achieves significant cost efficiencies. This allows them to remain competitive in a challenging global market. Moreover, KTM’s extensive dealer network worldwide provides a ready-made distribution channel for other brands under the Pierer umbrella, enabling them to reach new markets and customer segments more effectively. The group’s strategy often involves positioning brands to target specific niches. KTM typically leads in the premium performance segment, both on-road and off-road. Husqvarna often targets a more design-conscious and heritage-focused rider, while GASGAS appeals to those seeking fun, accessible, and stylish off-road experiences. This strategic differentiation, powered by shared platforms and technologies originating from KTM’s core strengths, allows Pierer Mobility Group to capture a significant share of the market without cannibalizing sales between its brands. It’s a beautifully orchestrated dance of brand identity, shared resources, and market segmentation, all orchestrated by the overarching vision of Pierer Mobility Group, with KTM AG as its undeniable flagship.

Beyond Motorcycles: Pierer Mobility Group’s Vision for the Future

What’s next for the Pierer Mobility Group , and how does KTM AG play into that future? It’s not just about making faster or more stylish bikes; the group is keenly focused on the future of mobility. Sustainability and electrification are no longer buzzwords; they are central pillars of their long-term strategy. You’ve probably seen the electric KTM Freeride E models or the rise of electric scooters from brands like Husqvarna (Vectrix). This is just the beginning. Pierer Mobility Group is investing heavily in developing electric powertrains, battery technology, and charging infrastructure. The goal is to offer a comprehensive range of electric two-wheelers that meet the evolving needs of consumers and increasingly stringent environmental regulations. This commitment to electrification is crucial for maintaining relevance in a rapidly changing automotive landscape. Furthermore, the group is exploring new mobility solutions beyond traditional motorcycle sales. This could include connected vehicle technology, ride-sharing services, and innovative ownership models. Imagine a future where you can seamlessly integrate your two-wheeled transport into your daily life, connected and smart. KTM AG, with its innovative spirit and engineering prowess, is at the forefront of these R&D efforts. Their experience in developing high-performance electric drivetrains for off-road racing, for example, provides invaluable insights for road-going electric models. The group is also strategically expanding its global footprint. While Europe remains a core market, they are increasingly looking towards North America and Asia for growth opportunities. This expansion requires adapting product offerings to local preferences and building robust distribution and service networks in new territories. The acquisition of companies like MV Agusta (though recent developments show Pierer Mobility Group reducing its stake, it highlights their strategic ambition in the premium segment) demonstrates their willingness to explore partnerships and acquisitions that can accelerate their growth and enhance their brand portfolio. Ultimately, Pierer Mobility Group, powered significantly by the prowess of KTM AG, aims to be a leader not just in manufacturing, but in shaping the future of personal mobility. They are preparing for a world where two-wheelers are cleaner, smarter, and more integrated into our lives than ever before. It’s an exciting time to be following this company, guys!

Conclusion: A Powerful Alliance

In conclusion, KTM AG is far more than just a motorcycle manufacturer; it is the dynamic heart of the Pierer Mobility Group . This strategic alliance allows for the pooling of resources, expertise, and market reach, creating a formidable force in the global two-wheeler industry. KTM’s “Ready to Race” ethos, its cutting-edge engineering, and its passionate rider community provide a strong foundation upon which the entire group builds. Pierer Mobility Group, in turn, offers KTM the backing of a larger organization, enabling further investment in innovation, expansion into new markets, and the crucial development of future mobility solutions like electrification. Whether you’re a seasoned rider or just getting into the world of two wheels, understanding the relationship between KTM AG and Pierer Mobility Group gives you a greater appreciation for the brands you see on the road and trails. It’s a story of synergy, ambition, and a shared passion for everything powered by two wheels. Keep an eye on these guys; they’re definitely shaping the future!