Flowchart Alur Pendaftaran Pasien Rawat Jalan
Flowchart Alur Pendaftaran Pasien Rawat Jalan
Pendaftaran pasien rawat jalan adalah langkah awal yang krusial dalam proses pelayanan kesehatan di rumah sakit atau klinik. Alur yang terstruktur dengan baik akan memastikan pasien mendapatkan pelayanan yang cepat, efisien, dan memuaskan. Dalam artikel ini, kita akan membahas secara mendalam mengenai flowchart alur pendaftaran pasien rawat jalan, mengapa hal ini penting, dan bagaimana cara mengoptimalkannya.
Table of Contents
- Mengapa Flowchart Alur Pendaftaran Pasien Rawat Jalan Itu Penting?
- Komponen Utama dalam Flowchart Alur Pendaftaran Pasien Rawat Jalan
- 1. Identifikasi Pasien
- 2. Pengisian Formulir Pendaftaran
- 3. Verifikasi Asuransi atau Metode Pembayaran
- 4. Penentuan Tujuan Poliklinik
- 5. Pembuatan dan Penyerahan Kartu Berobat
- Contoh Flowchart Alur Pendaftaran Pasien Rawat Jalan
- Tips Mengoptimalkan Flowchart Alur Pendaftaran Pasien Rawat Jalan
- Kesimpulan
Mengapa Flowchart Alur Pendaftaran Pasien Rawat Jalan Itu Penting?
Efisiensi Waktu: Flowchart yang jelas membantu mengurangi waktu tunggu pasien. Dengan alur yang terstruktur, setiap petugas tahu persis apa yang harus dilakukan, sehingga mengurangi kebingungan dan penundaan. Bayangkan saja, guys, kalau setiap pasien harus menunggu lama hanya untuk mendaftar, pasti bikin mereka nggak nyaman dan bisa memperburuk kondisi kesehatan mereka.
Mengurangi Kesalahan: Alur pendaftaran yang terstandarisasi meminimalkan risiko kesalahan administrasi. Informasi pasien yang akurat sangat penting untuk diagnosis dan pengobatan yang tepat. Dengan flowchart , setiap langkah diverifikasi, memastikan data yang masuk benar dan lengkap.
Meningkatkan Kepuasan Pasien: Proses pendaftaran yang lancar dan cepat akan meningkatkan kepuasan pasien. Pasien merasa dihargai dan diperhatikan, yang berdampak positif pada pengalaman mereka secara keseluruhan di fasilitas kesehatan. Kita semua tahu, kan, kalau kesan pertama itu penting banget?
Efisiensi Sumber Daya: Dengan alur yang efisien, sumber daya seperti tenaga kerja dan peralatan dapat digunakan secara optimal. Ini membantu rumah sakit atau klinik menghemat biaya operasional dan meningkatkan produktivitas. Jadi, nggak ada lagi cerita petugas yang nganggur atau peralatan yang nggak kepakai.
Kepatuhan Regulasi: Flowchart membantu memastikan bahwa proses pendaftaran sesuai dengan regulasi dan standar yang berlaku. Ini penting untuk menghindari masalah hukum dan menjaga reputasi fasilitas kesehatan. Kita nggak mau, kan, gara-gara masalah administrasi, rumah sakit jadi bermasalah?
Komponen Utama dalam Flowchart Alur Pendaftaran Pasien Rawat Jalan
Untuk memahami flowchart alur pendaftaran pasien rawat jalan, kita perlu mengetahui komponen-komponen utama yang terlibat di dalamnya. Setiap komponen memiliki peran penting dalam memastikan proses pendaftaran berjalan lancar dan efisien.
1. Identifikasi Pasien
Identifikasi pasien adalah langkah pertama dan paling penting dalam proses pendaftaran. Petugas pendaftaran harus memastikan identitas pasien dengan benar untuk menghindari kesalahan medis dan administrasi di kemudian hari. Proses ini melibatkan:
- Verifikasi Identitas: Meminta pasien menunjukkan kartu identitas (KTP, SIM, atau paspor) dan memverifikasi data yang tertera. Ini penting untuk memastikan bahwa pasien adalah orang yang sebenarnya dan data yang diberikan akurat.
- Pemeriksaan Data Rekam Medis: Memeriksa apakah pasien sudah terdaftar sebelumnya di fasilitas kesehatan tersebut. Jika sudah, petugas akan mencari rekam medis pasien untuk melihat riwayat kesehatan dan informasi penting lainnya. Ini membantu dokter dalam memberikan diagnosis dan perawatan yang tepat.
- Pencatatan Data Baru: Jika pasien baru pertama kali datang, petugas akan mencatat semua data yang diperlukan seperti nama lengkap, tanggal lahir, alamat, nomor telepon, dan informasi kontak darurat. Data ini akan disimpan dalam sistem rekam medis pasien.
2. Pengisian Formulir Pendaftaran
Pengisian formulir pendaftaran adalah tahap di mana pasien atau keluarga pasien mengisi formulir dengan informasi yang diperlukan. Formulir ini biasanya berisi data pribadi, riwayat kesehatan singkat, dan informasi asuransi (jika ada). Berikut adalah beberapa hal yang perlu diperhatikan dalam tahap ini:
- Formulir yang Jelas dan Mudah Dipahami: Formulir harus dirancang sedemikian rupa sehingga mudah diisi oleh pasien. Gunakan bahasa yang sederhana dan hindari istilah medis yang sulit dipahami. Pastikan semua pertanyaan relevan dan penting untuk proses pendaftaran.
- Bantuan Pengisian Formulir: Petugas pendaftaran harus siap membantu pasien yang mengalami kesulitan dalam mengisi formulir. Terutama bagi pasien lansia atau yang memiliki keterbatasan bahasa, bantuan ini sangat penting untuk memastikan formulir terisi dengan benar dan lengkap.
- Verifikasi Kelengkapan Data: Setelah formulir diisi, petugas harus memeriksa kembali untuk memastikan semua kolom terisi dengan lengkap dan benar. Jika ada data yang kurang atau tidak jelas, petugas harus segera meminta pasien untuk melengkapinya.
3. Verifikasi Asuransi atau Metode Pembayaran
Verifikasi asuransi atau metode pembayaran adalah langkah penting untuk memastikan pasien memiliki jaminan pembayaran atas layanan kesehatan yang akan diterima. Proses ini melibatkan:
- Pemeriksaan Kartu Asuransi: Jika pasien menggunakan asuransi, petugas akan memeriksa kartu asuransi untuk memastikan masih berlaku dan sesuai dengan layanan yang akan diberikan. Petugas juga akan mencatat nomor polis dan informasi penting lainnya.
- Konfirmasi dengan Pihak Asuransi: Dalam beberapa kasus, petugas mungkin perlu menghubungi pihak asuransi untuk mengkonfirmasi cakupan layanan dan persyaratan lainnya. Hal ini penting untuk menghindari masalah klaim di kemudian hari.
- Penjelasan Biaya dan Metode Pembayaran: Jika pasien tidak memiliki asuransi atau layanan yang diberikan tidak ditanggung oleh asuransi, petugas akan menjelaskan perkiraan biaya dan metode pembayaran yang tersedia. Pasien harus memahami semua biaya yang akan dikenakan sebelum melanjutkan proses pendaftaran.
4. Penentuan Tujuan Poliklinik
Penentuan tujuan poliklinik adalah tahap di mana pasien diarahkan ke poliklinik yang sesuai dengan keluhan atau kebutuhan medis mereka. Proses ini melibatkan:
- Wawancara Singkat: Petugas akan melakukan wawancara singkat dengan pasien untuk mengetahui keluhan utama dan riwayat kesehatan singkat. Informasi ini akan membantu menentukan poliklinik yang paling sesuai untuk pasien.
- Koordinasi dengan Dokter atau Perawat: Jika perlu, petugas dapat berkoordinasi dengan dokter atau perawat untuk mendapatkan arahan yang lebih tepat. Terutama untuk kasus-kasus yang kompleks atau memerlukan penanganan khusus.
- Pemberian Informasi Lokasi: Setelah tujuan poliklinik ditentukan, petugas akan memberikan informasi mengenai lokasi poliklinik dan arah yang harus diikuti. Jika perlu, petugas dapat memberikan peta atau mengantar pasien langsung ke poliklinik yang dituju.
5. Pembuatan dan Penyerahan Kartu Berobat
Pembuatan dan penyerahan kartu berobat adalah langkah terakhir dalam proses pendaftaran. Kartu berobat ini akan digunakan pasien untuk setiap kunjungan ke fasilitas kesehatan tersebut. Berikut adalah hal-hal yang perlu diperhatikan:
- Informasi yang Tercetak di Kartu: Kartu berobat biasanya mencantumkan nama pasien, nomor rekam medis, dan informasi penting lainnya. Pastikan semua informasi tercetak dengan benar dan jelas.
- Penjelasan Penggunaan Kartu: Petugas harus menjelaskan kepada pasien bagaimana cara menggunakan kartu berobat dan pentingnya membawa kartu tersebut setiap kali berobat. Kartu ini akan memudahkan petugas dalam mencari rekam medis pasien dan mempercepat proses pelayanan.
- Penyimpanan Kartu: Petugas juga harus memberikan informasi mengenai tempat penyimpanan kartu berobat yang aman agar tidak hilang atau rusak. Jika kartu hilang, pasien harus segera melaporkan kepada petugas pendaftaran untuk dibuatkan kartu pengganti.
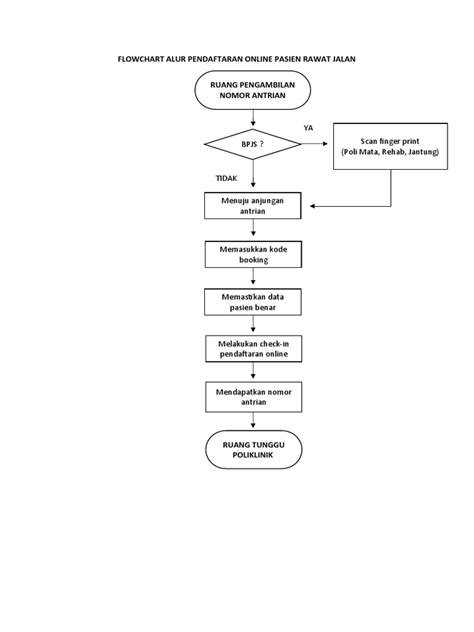
Contoh Flowchart Alur Pendaftaran Pasien Rawat Jalan
Berikut adalah contoh sederhana flowchart alur pendaftaran pasien rawat jalan yang dapat diadaptasi sesuai dengan kebutuhan fasilitas kesehatan Anda:
- Mulai
- Pasien Datang ke Loket Pendaftaran
- Petugas Menyapa dan Meminta Identitas Pasien
-
Verifikasi Identitas Pasien
- Jika Pasien Baru: Lanjutkan ke langkah 5
- Jika Pasien Lama: Lanjutkan ke langkah 6
- Pengisian Formulir Pendaftaran
- Pemeriksaan Data Rekam Medis (Jika Pasien Lama)
- Verifikasi Asuransi atau Metode Pembayaran
- Penentuan Tujuan Poliklinik
- Pembuatan dan Penyerahan Kartu Berobat
- Pasien Diarahkan ke Poliklinik yang Dituju
- Selesai
Flowchart ini dapat divisualisasikan menggunakan diagram alir sederhana dengan simbol-simbol standar untuk menunjukkan proses, keputusan, dan arah alur. Dengan adanya flowchart yang jelas, semua pihak yang terlibat dalam proses pendaftaran akan memiliki pemahaman yang sama dan dapat bekerja secara efisien.
Tips Mengoptimalkan Flowchart Alur Pendaftaran Pasien Rawat Jalan
Untuk memastikan flowchart alur pendaftaran pasien rawat jalan berfungsi efektif, ada beberapa tips yang perlu diperhatikan:
- Libatkan Semua Pihak Terkait: Dalam merancang flowchart, libatkan semua pihak yang terlibat dalam proses pendaftaran, seperti petugas pendaftaran, perawat, dokter, dan staf administrasi. Dengan melibatkan semua pihak, Anda dapat memastikan bahwa flowchart mencerminkan kebutuhan dan perspektif semua orang.
- Gunakan Teknologi: Manfaatkan teknologi untuk mengotomatiskan proses pendaftaran. Sistem pendaftaran online, kiosk mandiri, dan aplikasi mobile dapat mempercepat proses pendaftaran dan mengurangi beban kerja petugas. Selain itu, teknologi juga dapat membantu mengurangi kesalahan dan meningkatkan akurasi data.
- Berikan Pelatihan: Berikan pelatihan yang memadai kepada semua petugas pendaftaran mengenai flowchart dan sistem yang digunakan. Pastikan mereka memahami semua langkah dalam alur pendaftaran dan dapat menjalankan tugas mereka dengan kompeten. Pelatihan yang baik akan meningkatkan efisiensi dan mengurangi kesalahan.
- Evaluasi dan Perbaiki Secara Berkala: Evaluasi flowchart secara berkala untuk mengidentifikasi area yang perlu diperbaiki. Minta umpan balik dari pasien dan petugas untuk mengetahui apa yang berfungsi dengan baik dan apa yang perlu ditingkatkan. Lakukan perbaikan berdasarkan umpan balik dan hasil evaluasi untuk memastikan flowchart tetap relevan dan efektif.
- Komunikasikan dengan Jelas: Pastikan flowchart dikomunikasikan dengan jelas kepada semua pihak yang terlibat. Tempatkan flowchart di lokasi yang mudah dilihat dan dipahami, seperti di loket pendaftaran dan ruang tunggu pasien. Selain itu, berikan penjelasan yang jelas kepada pasien mengenai alur pendaftaran agar mereka memahami apa yang harus dilakukan.
Kesimpulan
Flowchart alur pendaftaran pasien rawat jalan adalah alat yang penting untuk meningkatkan efisiensi, mengurangi kesalahan, dan meningkatkan kepuasan pasien di fasilitas kesehatan. Dengan memahami komponen utama dalam flowchart, mengikuti tips optimasi, dan terus melakukan evaluasi dan perbaikan, Anda dapat memastikan bahwa proses pendaftaran berjalan lancar dan efisien. Ingatlah, guys, bahwa pendaftaran yang baik adalah langkah awal menuju pelayanan kesehatan yang berkualitas. Jadi, jangan remehkan pentingnya flowchart alur pendaftaran pasien rawat jalan!